Multiprise Scart Scanline Generator
ScanLine Generator
MMMonkey
(Source)
Le « Koréen »
(Source)
Gamoover DIY : VGA SLG
(Source)
Les « Anglais »
(Source)Le « Canadien »
(Source)

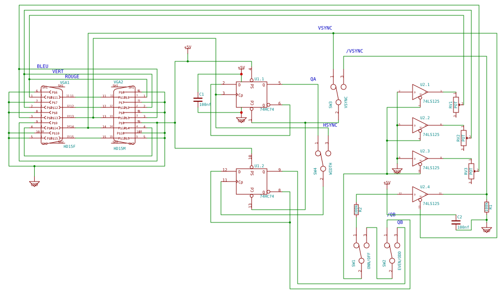
Easy EDA par Franck27
(Source)
Switch SCART
Numbski/open-source-scart-switch
Engadget : How-To: Make a solid-state A/V switcher
(Source)Scart Distributor
(Source)Wall mounted 8 way SCART switch
(Source)VGA/SCART/Audio Automatic Switch
(Source)
Youtube
https://www.youtube.com/watch?v=8YBPK5AKlIY
https://www.youtube.com/watch?v=AH5M4Xj5-RY
Tensions VGA(0-0,7V) vs RGBS(0,3-1V)
(Source)





